Visão geral
Apresentamos os novos estágios de atualização de uma aplicação dentro do Application Updater. Com isso, será mais fácil visualizar em que momento se encontra uma atualização agendada pela retaguarda, dando mais visibilidade ao usuário durante o processo de atualização de versão.
Sistemas envolvidos
Para esta funcionalidade ser ativada, você precisa estar com os sistemas abaixo atualizados!
| Sistema | Versão |
|---|---|
| Linx Application Updater Web | 3.4.0 |
| Linx Application Updater Core | 1.6.0 |
Visualizando os status da atualização
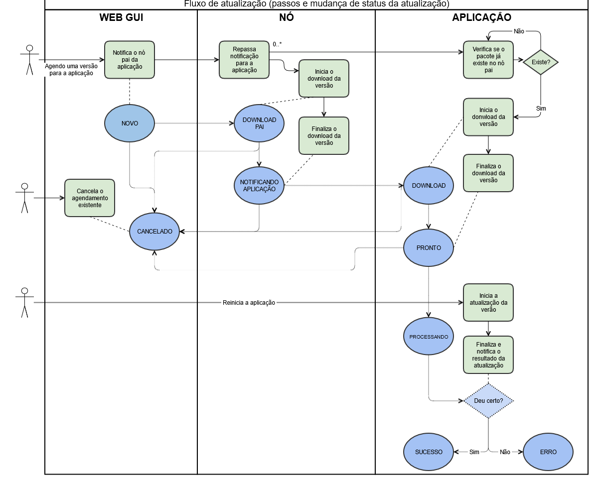
A atualização de versão agora passa a contar com os seguintes estágios:
NOVO: A atualização foi agendada pelo portal e encontra-se disponível para download e processamento.
CANCELADO: A atualização de versão foi cancelada manualmente pelo portal web. O agendamento de uma atualização pode ser cancelado a partir de qualquer estágio, exceto nos estágios Sucesso, Erro e Cancelado.
DOWNLOAD PAI: A atualização está sendo baixada para um nó intermediário, antes de ser distribuída para a aplicação. Isso acontece quando criamos as árvores de atualização, onde assumimos uma aplicação como sendo o distribuidor (hub) das atualizações para as demais aplicações. Qual a vantagem disso? Você realiza o download da versão apenas 1 vez e distribui para todas as aplicações vinculadas a este nó.
DOWNLOAD: A atualização está sendo baixada pela aplicação que será atualizada na sequência.
NOTIFICANDO APLICAÇÃO: A aplicação que será atualizada será notificada para que ela faça o download do pacote de atualização.
PRONTO: A aplicação está pronta para atualizar a versão. Basta reiniciá-la e a atualização será processada.
PROCESSANDO: A atualização de versão está sendo processada. A partir deste momento, o resultado pode ser SUCESSO ou ERRO.
ERRO: Houve um erro durante o processamento da atualização da aplicação.
SUCESSO: A atualização de versão foi processada com sucesso.
Fluxo de atualização
O fluxo de atualização a seguir mostra como estes status são modificados








