- Descrição das Atividades
-Nesta tela teremos a projeção da lista de preço, incluindo preço promocional e sincronização de preço.
- Para projetar uma lista de Preço para o Linx IO, será necessário selecionar a lista no cadastro de Vitrine
-Produtos e Serviços \ Vitrine \ Vitrines \Selecionar a vitrine com exportar LINX IO \ Alterar \ configurações de produto \ tabela de preços.
- É possível definir o envio de preço em paralelo com o estoque ou somente o preço
-Produtos e Serviços \ Vitrine \ Vitrines \Selecionar a vitrine com exportar LINX IO \ Alterar \ Aba Vitrine
-A carga de preço Parcial, será enviada conforme houver sensibilização no Estoque, ou seja, alteração de preço em algumas das listas definidas no cadastro da Vitrine.
- Na sincronização de preço do estágio 2, exibe a redução de tempo do intervalo de 15 para 5 minutos.
-É possível definir o intervalo de sincronização de estoque com o Linx IO através do \wts\Scheduler.ini
- Envio de preço promocional (com data)
-Ir para\produtos e serviços\produtos\filtrar pelo produto desejado\seleciona-lo\alterar\preço de venda\definir a data de validade inicial e final do preço.
Ex: Indicar que o preço tem a validade de uma semana, um mês ou a quantidade de dias que preferir.
-Tela demonstrando o preço promocional e a data
-É possível definir o intervalo de sincronização de preço com o Linx IO através do \wts\Scheduler.ini
Obs: O tempo de intervalo pode ser alterado conforme a necessidade do usuário (Ex: 1m, 5m, 10m,15m, 30m)
- Enviar carga de preço por grupo de produtos
-O ERP carregará para o commerce a carga de preços dos produtos que foram alterados
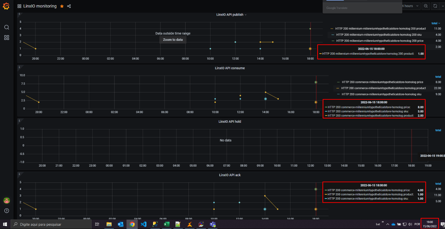
-O acompanhamento é realizado através do dashboard do grafana








