Autenticação Ir para a barra lateral Ir para o conteúdo principal
Linx Share
  • Espaços
  • eazyBI
  • Collections
  • Digite enter para pesquisar
  • Ajuda
    • Ajuda on-line
    • Atalhos de Teclado
    • Criar Feed
    • O que há de novo
    • Gadgets disponíveis
    • About PSEA
    • Requirement Yogi 3.4.6
    • Sobre o Confluence
  • Autenticação

Enterprise Documentação Tech
Enterprise Documentação Tech
  • Páginas
  • Notícias
  • Requirements

Atalhos

  • Retrabalho

Árvore de páginas

Navegar nas páginas
    • Remover confirmação de leitura
    • Anexos (1)
    • Histórico da Página
    • Comentários resolvidos
    • Informações da Página
    • Exibir em hierarquia
    • Ver Fonte
    • Exportar para PDF
    • Exportar para Word
    • Requirement Yogi
    • Page View Statistics
  1. Páginas
  2. …
  3. Página inicial da Central de Ajuda
  4. Produtos Linx | Enterprise Moda
  5. Linx ERP e Agregados
  6. Linx ERP
  7. Manual do Produto | Linx ERP
  8. Manual do Linx ERP
  9. Linx ERP - Entradas de Notas Fiscais
  10. Linx ERP - Entenda o processo - Entradas de NF
  • Links do JIRA
  • Fluxo de trabalho
  • Confirmação de leitura

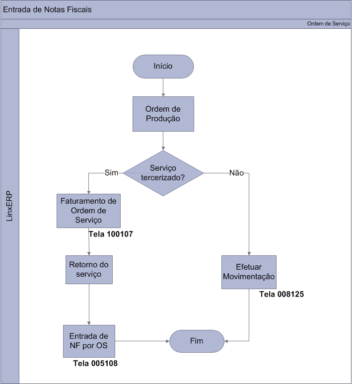
Linx ERP - Entrada de Ordem de Serviço

  • Criado por Katharina Helena Louro Dvorzak ontem às 12:54 PM


  • linx
  • erp
  • módulo
  • nf
  • entrada
  • ordem
  • serviço
Visão Geral
Conteúdo das Ferramentas
Tarefas
  • Desenvolvido por Confluence da Atlassian 7.19.6
  • Impresso pelo Confluence da Atlassian 7.19.6
  • Reportar um problema
  • Notícias da Atlassian
Atlassian
{"serverDuration": 179, "requestCorrelationId": "52d4e4acc11b83d8"}