Linx Mobile > Menu Principal > Atendimento - venda ou Produtos > Cancelamento de venda






O que é

O cancelamento de uma venda é realizado quando um produto é enviado para o Carrinho e, por algum motivo, o cliente decide não prosseguir com a venda.

Macrofluxo

Como funciona

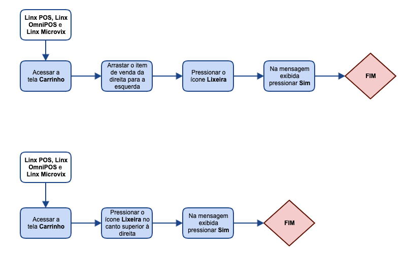
1. Após enviar o produto ao carrinho, pressione o ícone Carrinho.

2. Se houver apenas um item para compra, arraste-o da direita para a esquerda e pressione o ícone Lixeira. Será exibida uma mensagem dizendo que o pedido será cancelado.

3. Também é possível cancelar a venda por meio do ícone Lixeira localizado no canto superior à direita da tela da aplicação.

4. Pressione o ícone Lixeira e será exibido o alerta "Deseja cancelar o pedido?". Pressione Sim para cancelar e a aplicação retornará para o Menu Principal.



Veja a seguir um vídeo-exemplo do processo descrito acima:




Veja também o tópico Controle serial.