CONTENIDO

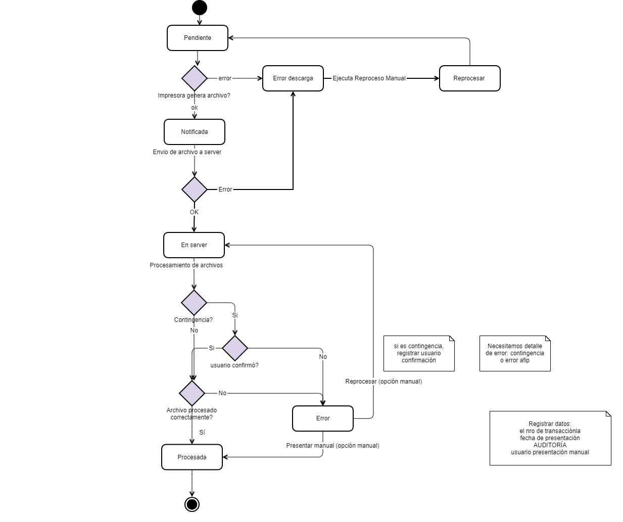
Esta sección es específicamente para aquellos que utilicen Fiscal Flow para la gestión de impresoras de 2da generación y posterior envío de las presentaciones semanales correspondientes a la AFIP.