Acerca del documento
Fiscal Flow es la solución de Napse para la emisión de documentos fiscales, según la normativa AFIP y la gestión de impresoras de 2da generación.
El presente manual esta destinado a todos los sistemas de punto de venta que se integren con Fiscal Flow mediante el uso del agente.
El agente es una aplicación que se instala como un servicio local en la terminal de facturación y el cual es invocado por el POS o Sistema mediante servicios API.REST en la dirección local (generalmente http://localhost:9999).
La integración estándar para la autorización de Factura Electrónica, requiere implementar solo 3 servicios, a saber:
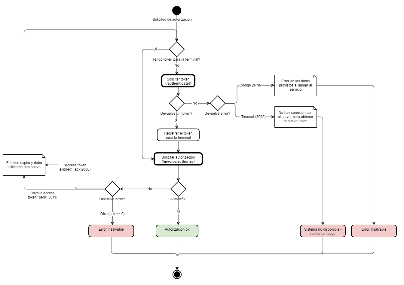
- Servicio: authenticate, el mismo permite obtener un token que será necesario para acceder a cualquier otro servicio que se quiera invocar.
- Servicio: authorize, el mismo es invocado, utilizando el token obtenido, para enviar las operaciones de ventas (fiscalDocuments). Luego este responderá los datos de la autorización de la operación si se superan todas las validaciones aplicadas.
- Servicio clientStatus, este servicio es obligatorio llamarlo la primera vez que opere la terminal a fin de que el agente la identifique y pueda requerir al servidor los datos asociados a la misma y que se utilizaran para la autorización de operaciones offline. Luego de la primera llamada exitosa, la terminal puede comenzar a operar. Recomendamos, luego, incluir algún proceso o cron en el POS que invoque a este servicio cada 5 minutos a fin de que el agente notifique al servidor la actividad de la terminal. Así mismo, la respuesta de este servicio informará el estado actual de los servicios del agente de fiscal flow, como así también el time out mínimo que el POS debe respetar frente al envío de una transacción venta. No es necesario invocar a este servicio previo a cada llamada al servicio authorize.
A continuación, se expone una descripción de los servicios REST disponibles a través del uso del agente, destinados a la autorización de comprobantes electrónicos.
Flujo de integración
