FechaAutorDetalle

 

Creación del documento

 

Revisión servicios 2G.

 

Modificaciones a servicios 2G para:

  • Proporcional al pdv la información del rango de cierres z que puede eliminar de la impresora fiscal (antes solo informaba el máximo).
  • Contemplar el caso de que la impresora no retorne correctamente la información del cierre z.

Cambios:

  • Se incorpora servicio: notifyLastDeletedJournal.
  • Se modifica servicio pendingSchedule, para informar rango de cierres Z a eliminar en el controlador fiscal.
  • Se modifica servicio notifyJournalFile: se agrega parámetro para indicar si hubo error al obtener el archivo de la impresora fiscal o no.









Acerca del documento


Fiscal Flow es la solución de Napse para la emisión de documentos fiscales, según la normativa AFIP y la gestión de impresoras de 2da generación.

El presente manual esta destinado a todos los sistemas de punto de venta que se integren con Fiscal Flow mediante el uso del agente.

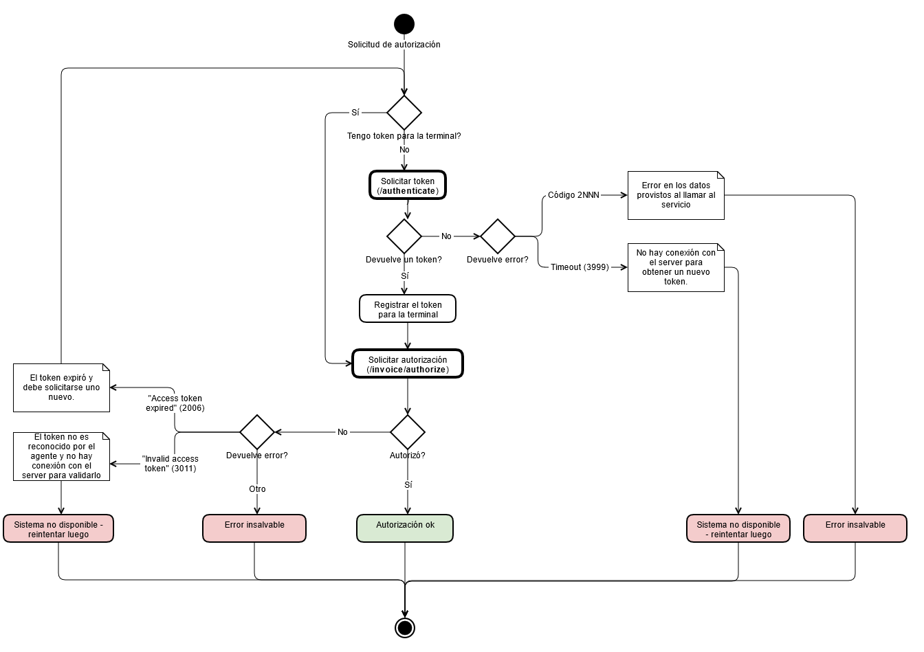
A continuación, se expone una descripción de los servicios REST disponibles a través del uso del agente, destinados a la autorización de comprobantes electrónicos.

Flujo de integración