![]()
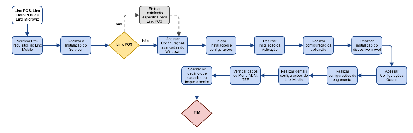
Este guia rápido oferece uma visão geral do processo de instalação do Linx Mobile. Para obter informações mais detalhadas, clique nas seções destacadas para ser direcionado aos tópicos correspondentes do manual. Você também pode acessar o menu à esquerda para explorar as funcionalidades do sistema.
Para instalar o Linx Mobile, siga os passos apresentados no fluxo abaixo:
![]()