Menu Principal > Controle de Caixa
Com o Controle de Caixa é possível realizar a abertura, fechamento do caixa, além da conferência da movimentação de caixa.
![]()
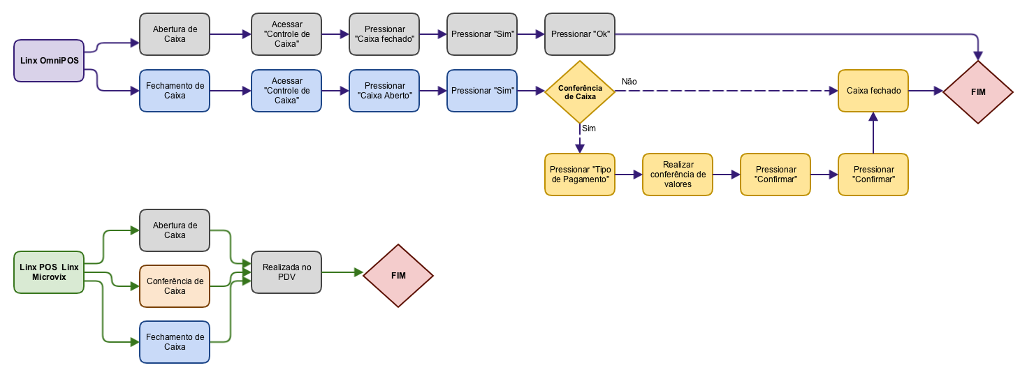
Para realizar a abertura de caixa e, assim, iniciar as operações de venda no terminal, pressione o botão Caixa Fechado. Na sequência será exibida uma mensagem perguntando se deseja mesmo efetuar a abertura. Selecione Sim e. depois será exibido o alerta informando que o caixa foi aberto com sucesso, então pressione OK. Veja que o status será alterado para Caixa aberto.
Antes de efetuar o fechamento do caixa, realize a conferência dos valores do caixa que estão destacados em vermelho nas imagens mais abaixo. Para isto, pressione o campo Tipo Pagamento e será exibida a tela de conferência com o valor já preenchido.
Caso não haja divergência, não é necessário informar o valor, apenas pressione o botão Confirmar. Caso haja divergência, informe o valor que se encontra no caixa e o motivo da divergência no campo Justificativa.
Na sequência, as formas de pagamento conferidas serão exibidas destacadas na cor verde.
Pressione Fechar Caixa e será exibida uma mensagem informando que o fechamento do caixa foi realizado com sucesso.

Para realizar o fechamento do caixa, pressione a opção Caixa aberto e será exibida a mensagem a seguir:
Deseja fechar o caixa?
Pressione Sim e, em seguida, será exibida a tela para conferência da movimentação. Veja no subtópico anterior como realizar a conferência de caixa.
Feito isso, o caixa estará fechado.


Caso o caixa não tenha sido fechado em data anterior, ao realizar a primeira ação, será exibida mensagem informando que o caixa está aberto. Será necessário fechar o caixa e realizar a conferência. Caso necessário, faça a conferência dos valores e efetue o fechamento do caixa.
![]()
Veja a seguir os vídeos-exemplos, do processo descrito acima para ambientes com Linx OmniPOS:
Abertura e Fechamento de Caixa Automático
A nova funcionalidade de Abertura e Fechamento de Caixa Automático foi desenvolvida para simplificar e automatizar o controle de caixa diário dos nossos usuários no aplicativo móvel.
Com essa automação, garantimos mais precisão e segurança nos registros, eliminando a necessidade de procedimentos manuais repetitivos e minimizando o risco de erros operacionais.
A partir da Versão 3.86, o Linx Mobile passa a suportar o fechamento de caixa automático, configurável via parametrização:
| Parâmetro | Descrição | Valor Padrão |
|---|---|---|
MOB_ABRIR_FECHAR_CAIXA_AUTO | Habilita a abertura ou fechamento automático do caixa. | True (Habilitado) / False (Desabilitado) |
MOB_HORA_FECHAMENTO_CAIXA_AUTO | Configura o horário de fechamento automático do caixa. | Em branco | Exemplo de preenchimento: 10:00 |
A abertura do caixa foi projetada para ser imediata e vinculada ao vendedor no início de sua jornada:
Integridade dos dados:
Caso exista um caixa aberto de um dia anterior, o sistema executa um fechamento automático imediato desse caixa antigo antes de realizar a nova abertura. Isso assegura que cada dia de trabalho comece com um registro de caixa limpo e consistente.
O fechamento automático ocorre quando os parâmetros de fechamento automático está habilitado:
Informação estará disponível em: LJV_CAIXA_FECHAMENTO
| Campo | Mensagem Padrão (Fechamento Automático) |
|---|---|
| Justificativa do Fechamento | "Caixa fechado em processo de fechamento de caixa automático, conferência não realizada." |
Objetivo: Este registro na Justificativa confirma que o processo de fechamento foi concluído com sucesso pelo sistema e indica que qualquer conferência de valores pode ser feita posteriormente pela gestão, através dos relatórios gerenciais.