Linx Mobile > Produtos - Pesquisa ou Atendimento - Venda > Carrinho
|
O Linx Reshop é uma plataforma que, automaticamente, aplica as promoções às vendas efetuadas no Linx Mobile. As promoções, são previamente configuradas no Portal Linx Reshop e para que sejam habilitadas no Linx Mobile, é necessário que você já possua acesso ao Portal Linx Reshop. Caso não tenha, entre em contato com o seu gerente de relacionamento.
Contate seu Gerente de Relacionamento para obter mais informações sobre o produto e suas respectivas funcionalidades. |
![]()
Veja a seguir os procedimentos para aplicar uma promoção no momento da venda:
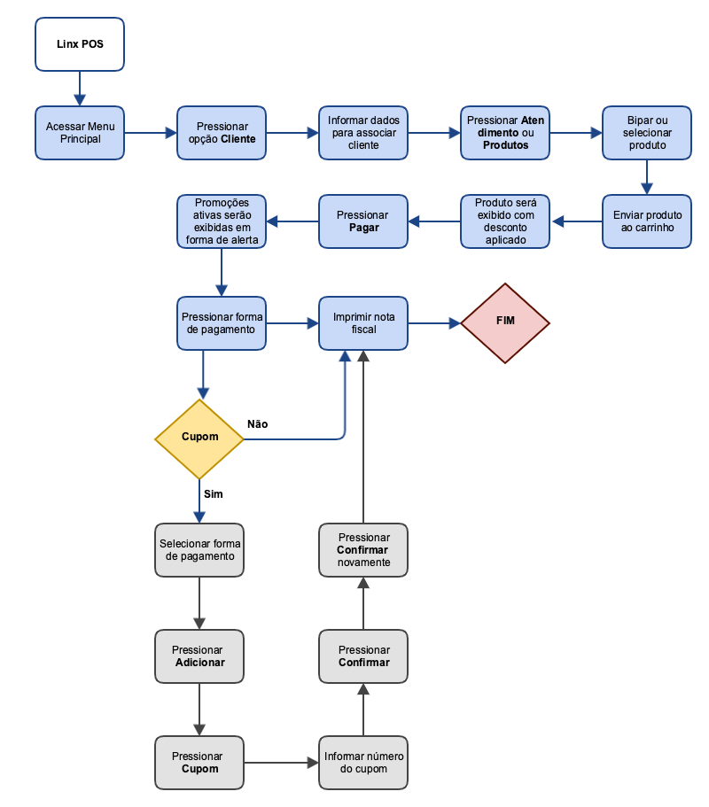
1. No Menu Principal, pressione a opção Cliente (
)e informe nome, sobrenome ou CPF e pressione Pesquisar Cliente.
2. Será exibida uma mensagem, perguntando se deseja associar o cliente ao carrinho. Pressione Sim.
3. Pressione a opção Atendimento ou Produtos para associar um item ao cliente.
4. Envie o produto ao carrinho e na sequência pressione
.
5. Se houver uma promoção ativa, o produto selecionado já será exibido com o desconto aplicado e o total da compra também estará atualizado com o novo valor para pagamento.
6. Pressione Pagar para que seja exibida a tela de Pagamento e, na sequência, selecione o tipo de pagamento (se dinheiro, cartão ou POS Manual) e pressione Confirmar.
Observe que as promoções que estiverem ativas serão exibidas em forma de alerta na tela.

Observe, também, que será exibido no canto superior à direita o botão
. Pressione-o para que seja exibido o resumo das promoções aplicadas à venda.
7. Pressione Imprimir para emitir o comprovante.

Saiba mais sobre pagamento, no subtópico Pagamento.
Ao efetuar uma venda com Motor de Promoção do Linx Reshop, é possível vincular à promoção um brinde. Os tipos de brindes podem ser dos mais diversos, como brinde próprio ou brindes de terceiros (que exibirá uma mensagem de orientação na tela da aplicação), por exemplo.
As regras para distribuição dos brindes devem ser definidas pelo lojista, de acordo com as parametrizações disponíveis no Linx Reshop.
A promoção do tipo brinde deve ser configurada na plataforma do Linx Reshop e está disponível apenas para clientes com Linx POS. |
Observe que ao associar um cliente, em Cliente (
), ao arrastar a opção para a esquerda serão exibidas as opções
. Ao pressionar
será exibida a tela Reshop Fidelidade. serão exibidos os dados de fidelidade e as campanhas opcionais disponíveis.
Após associar um cliente, ao pressionar
será exibida a tela Reshop Fidelidade. Observe que após o extrato de fidelidade do cliente, serão exibidas as campanhas opcionais disponíveis.
Marque a opção desejada e pressione Confirmar campanhas opcionais.

Na sequência, será exibido o Menu Principal. Siga com a operação de venda, bipando o produto e, por fim, efetuando o pagamento.
Com este benefício é possível ofertar um desconto quando houver números de cupons.
Exemplo
Nas compras de clientes que apresentarem cupons válidos, ganharão desconto em dinheiro ou em uma porcentagem pré-definida na Plataforma Linx Reshop.
Veja com funciona:
1. Após enviar o produto para o carrinho, pressione Pagar.
2. Selecione a forma de pagamento e, depois, pressione Adicionar.
3. Observe que na parte superior à esquerda da tela, será exibida a opção Cupom. Pressione esta opção e informe o número do cupom.
4. Após confirmar o código inserido, pressione Confirmar.

Antes de pressionar Confirmar, é possível remover o código inserido. Basta pressionar a opção Cupom para que seja exibida a mensagem Deseja remover o Cupom? Pressione Confirmar e os dados do cupom serão apagados. Mas atenção: Caso tenha pressionado Confirmar e a campanha já tiver sido ativada, não será possível deletar o cupom. |
5. Pressione Confirmar novamente e prossiga com os passos necessários para finalizar o pagamento (saiba mais sobre pagamento, no subtópico Pagamento).

Para visualizar as funcionalidades da tela de pagamento, acesse o tópico Pagamento.
Veja também o tópico Linx UX Motor de Promoção.