Linx Mobile > Produtos - Pesquisa ou Atendimento - Venda > Carrinho
Veja a seguir o processo de venda com promoções utilizando o Linx Promo.
O Linx Promo está disponível somente para ambientes que utilizem a plataforma Linx POS. |
O Linx PROMO é uma ferramenta que, automaticamente, aplica as promoções às vendas efetuadas no Linx Mobile.
Essas promoções são previamente configuradas no Console de Promoções do Linx Promo.
Contate seu Gerente de Relacionamento para obter mais informações sobre o produto e suas respectivas funcionalidades. |
Para habilitar esta função, acesse o Linx POS Manager > Interface Motor de Promoção e selecione a opção Motor de Promoção - Linx Omni Promo. Depois, salve as alterações realizadas.
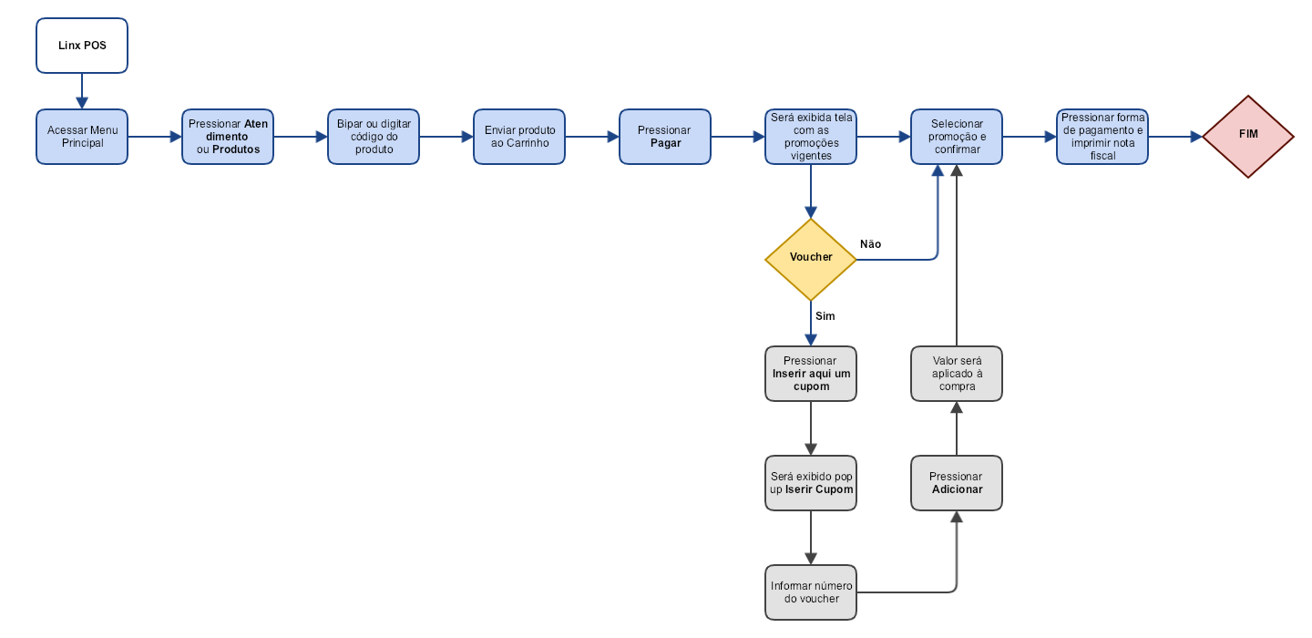
Veja a seguir os procedimentos para aplicar uma promoção no momento da venda:
![]()
Antes de iniciar a venda se faz necessário efetuar a abertura do caixa por meio do menu lateral Controle de Caixa. Clique aqui e veja os procedimentos. |
1. Toque em Atendimento ou Produtos e bipe ou digite o código de barras do produto.
2. Toque em Enviar ao carrinho e, na sequência, toque no carrinho para acessar a tela de vendas.
3.Toque em Pagar e, depois, será exibida a tela com as promoções vigentes. Nesta tela, além da promoção aplicada, serão exibidas outras promoções cadastradas e que podem ser utilizadas, dependendo do critério cadastrado para utilização de cada uma.
4. Pressione o botão
para confirmar e será exibida a tela de pagamento. Observe que nesta tela, há o ícone
, que exibe o valor do desconto aplicado.
5. Pressione a forma de pagamento escolhida pelo cliente e imprima a nota fiscal.

Caso o cliente queira utilizar um voucher emitido em compras anteriores, pressione a opção Insira aqui um cupom, localizada na parte superior da aplicação, e será exibido o pop up Inserir Cupom. Informe o número do voucher e, depois, pressione Adicionar. O valor do cupom será aplicado ao valor total da compra.
|
Veja também o tópico Linx Reshop Motor de Promoção.