Menu Principal > Controle de Caixa
Com o Controle de Caixa é possível realizar a abertura, fechamento do caixa, além da conferência da movimentação de caixa.
![]()
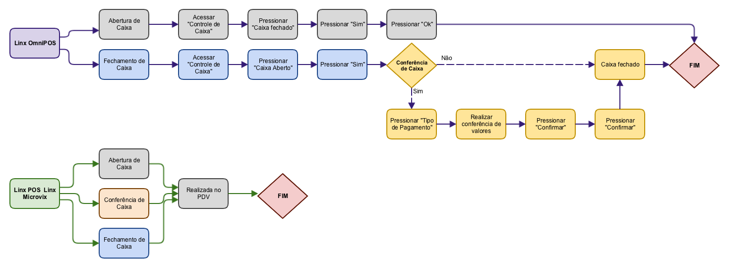
Para realizar a abertura de caixa e, assim, iniciar as operações de venda no terminal, pressione o botão Caixa Fechado. Na sequência será exibida uma mensagem perguntando se deseja mesmo efetuar a abertura. Selecione Sim e. depois será exibido o alerta informando que o caixa foi aberto com sucesso, então pressione OK. Veja que o status será alterado para Caixa aberto.
Antes de efetuar o fechamento do caixa, realize a conferência dos valores do caixa que estão destacados em vermelho nas imagens mais abaixo. Para isto, pressione o campo Tipo Pagamento e será exibida a tela de conferência com o valor já preenchido.
Caso não haja divergência, não é necessário informar o valor, apenas pressione o botão Confirmar. Caso haja divergência, informe o valor que se encontra no caixa e o motivo da divergência no campo Justificativa.
Na sequência, as formas de pagamento conferidas serão exibidas destacadas na cor verde.
Pressione Fechar Caixa e será exibida uma mensagem informando que o fechamento do caixa foi realizado com sucesso.

Para realizar o fechamento do caixa, pressione a opção Caixa aberto e será exibida a mensagem a seguir:
Deseja fechar o caixa?
Pressione Sim e, em seguida, será exibida a tela para conferência da movimentação. Veja no subtópico anterior como realizar a conferência de caixa.
Feito isso, o caixa estará fechado.


Caso o caixa não tenha sido fechado em data anterior, ao realizar a primeira ação, será exibida mensagem informando que o caixa está aberto. Será necessário fechar o caixa e realizar a conferência. Caso necessário, faça a conferência dos valores e efetue o fechamento do caixa.
![]()
Veja a seguir os vídeos-exemplos, do processo descrito acima para ambientes com Linx OmniPOS:
Veja também o tópico Realizando pesquisa de produto.