Introdução
A partir das informações extraídas da base de dados da empresa, a tela 012356 - ECD irá gerar um arquivo digital conforme o leiaute estabelecido pelo Ato Cotepe, informando todos os documentos contábeis e outras informações que devem ser apresentadas aos fiscos federais e estaduais. Por regra, a entrega dos arquivos deverá ser realizada anualmente.
Além da geração do livro G (Geral), será possível efetuar a geração das informações relativas às subcontas, por meio dos Livros Z (Razão Auxiliar das Subcontas ou RAS) e R (Livro Diário Resumido).
Nota
Algumas siglas a saber:
ECD - Escrituração Contábil Digital
EFD - Escrituração Fiscal Digital
PVA - Programa Validador e Assinador (fornecido pela Receita Federal)
NIRE - Número de Inscrição no Registro de Empresas na Junta Comercial (é o registro de legalidade da empresa no Estado, é um número único que comprova que a empresa existe oficialmente)
Módulos que exibem a tela 012336
- Contabilidade
Pré-requisitos
Para gerar o arquivo texto para o Sped Contábil, será necessário:
- Pré-cadastramento da versão contábil (009088 - Versão Contábil)
- Pré-cadastramento do ano-base da geração (009040 - Exercício e período)
- Cadastramento das visões contábeis utilizadas na ECD (009039 - Visão Contábil - Plano de Contas)
- Para geração dos Livros Z e R, cadastramento das subcontas (009007 - Conta Contábil Analítica)
Procedimentos para a geração do arquivo SPED
Para realizar a geração do arquivo SPED Contábil, verifique o procedimento a seguir:
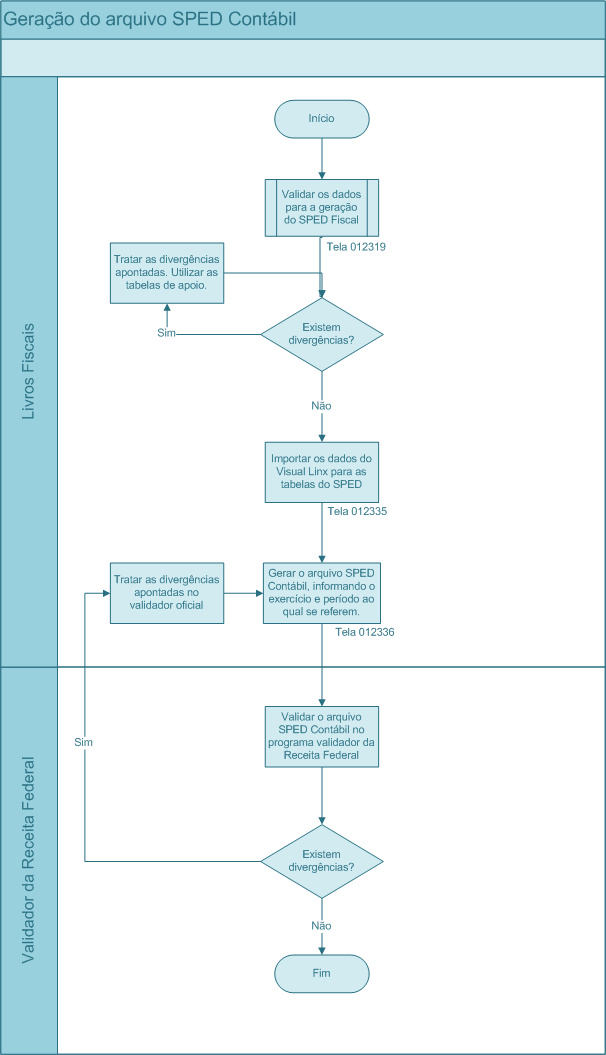
Pré-validação:
Antes da importar os dados para geração do arquivo Sped Fiscal, o Linx ERP realiza uma pré-validação por meio da tela 012319 - Validação dos Dados para Importação no LCF.
Para tratar as possíveis divergências apresentadas na validação da base de dados, devem ser utilizadas as tabelas de apoio.
Importação dos dados para geração do arquivo do SPED:
Após a validação dos dados, prossiga com a importação dos dados para a geração do arquivo. Consulte a tela 012335 - Importação de Dados para o LCF Contábil.
Geração do arquivo do Sped Contábil
A geração do arquivo é realizada por meio da tela 012336 - E C D.
Parâmetros
Antes de iniciar o processo na tela, é necessário observar a configuração do seguinte parâmetro:
SPED_CONTABIL_PATH
Validação dos arquivos
Para verificar se os arquivos gerados pelas empresas obedecem às normas pré-estabelecidas no Ato Cotepe, há um programa de validação de conteúdo e assinatura digital adotado pela Receita Federal. Caso o arquivo enviado pelo contribuinte esteja fora das especificações, ele será considerado "não enviado", consequentemente, a obrigação acessória será considerada não cumprida. Isso acarretará ao contribuinte penalidades já conhecidas, quais sejam, Auto de Infração Imposição de Multa (AIIM), inscrição em dívida ativa e, em última análise, uma indesejável execução fiscal.
Para que os arquivos sejam gerados conforme as normas estabelecidas, o Linx ERP realiza uma pré-validação dos dados. Dessa forma, será possível identificar os erros e tratá-los para que o arquivo seja gerado corretamente.
Verifique mais informações na tela 012319 - Validação dos Dados para Importação no LCF.
Após a pré-validação e geração dos arquivos, a empresa deverá instalar o software disponível no site da Receita Federal para realizar a transmissão do arquivo. Como pré-requisito para a instalação do PVA (Programa Validador de Arquivos) será necessária a instalação da máquina virtual do Java. Após a importação, o arquivo poderá ser visualizado pelo próprio programa validador, com possibilidades de pesquisas de registros ou relatórios do sistema. Outras funcionalidades do programa: digitação, alteração, assinatura digital da ECD (Escrituração Contábil Digital), transmissão do arquivo, exclusão de arquivos, geração de cópia de segurança e sua restauração.
Para fazer o download do programa validador, consulte o site da Receita Federal.
Conteúdo do Arquivo Gerado
Os arquivos gerados para o SPED Contábil conforme a legislação, contém o seguinte conteúdo:
G - Livro Diário Geral (completo, sem escrituração auxiliar);
R - Livro Diário com Escrituração Resumida (com escrituração auxiliar);
A - Livro Diário Auxiliar ao Diário com Escrituração Resumida;
Z - Razão Auxiliar (Livro Contábil Auxiliar conforme layout definido pelo titular da escrituração);
B - Livro de Balancetes Diários e Balanços.
Fluxo
Para facilitar o entendimento das etapas envolvidas no processo de geração do arquivo Sped Contábil, verifique o fluxograma de processo a seguir:
Para geração do arquivo SPED Contábil, é necessário o preenchimento de alguns pré-requisitos. Observe no diagrama a seguir a sequência para preparação dos dados:


