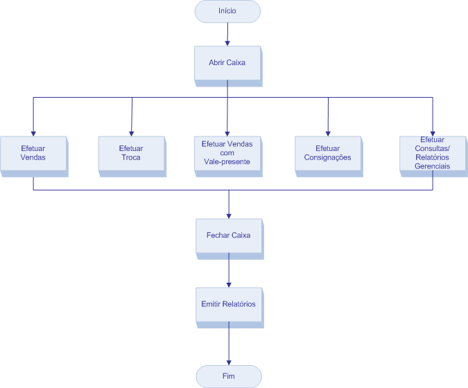
A seguir é apresentada uma sugestão de fluxo do macroprocesso do LinxPOWS, que pode ser utilizada como um apoio quanto à forma de operação do sistema.
Clique em cada um dos elementos do diagrama para navegar pelas operações do Sistema.
A seguir é apresentada uma sugestão de fluxo do macroprocesso do LinxPOWS, que pode ser utilizada como um apoio quanto à forma de operação do sistema.
Clique em cada um dos elementos do diagrama para navegar pelas operações do Sistema.