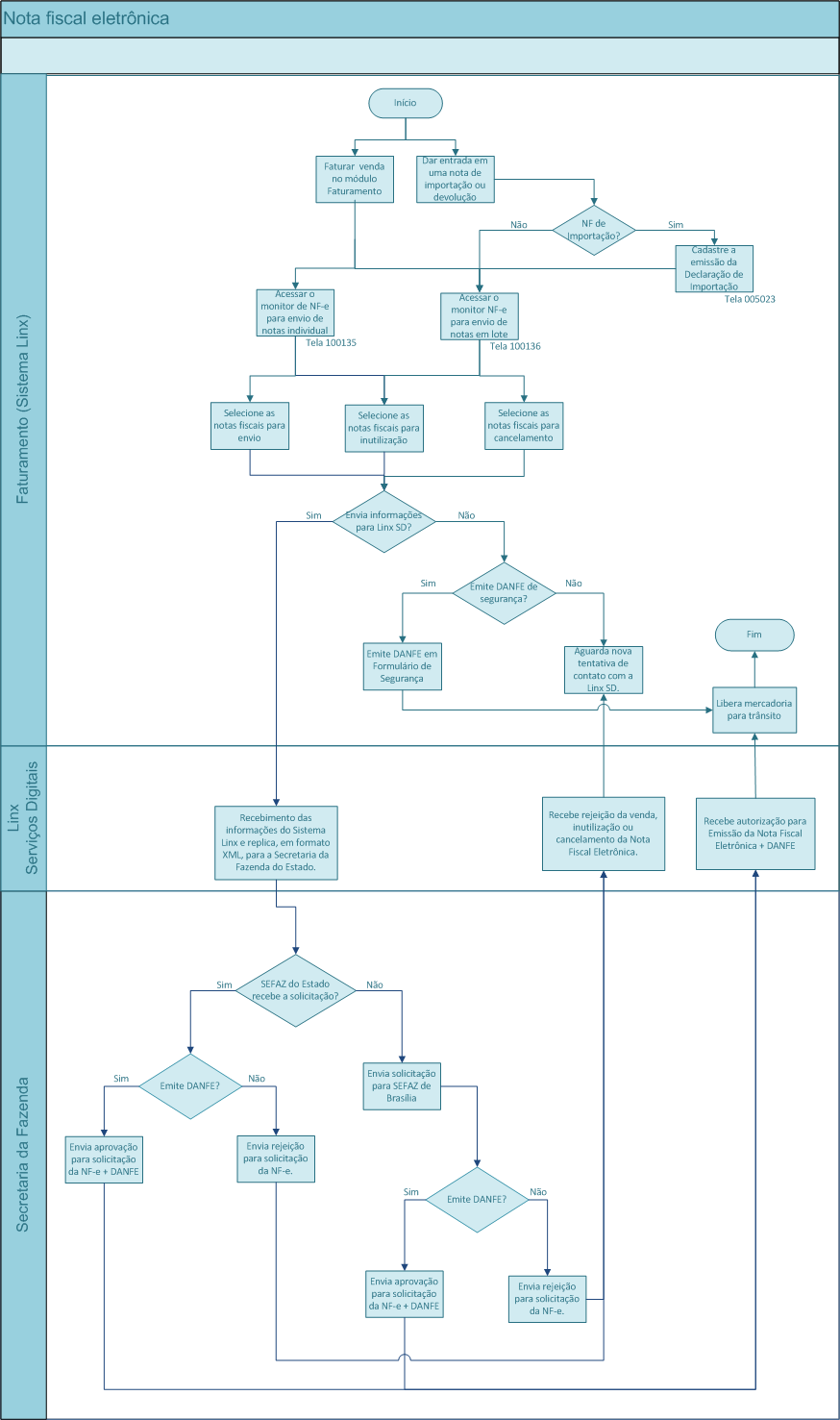
Para facilitar o entendimento do processo de geração, aprovação e emissão da DANFE, verifique o fluxograma de processo a seguir:
Para facilitar o entendimento do processo de geração, aprovação e emissão da DANFE, verifique o fluxograma de processo a seguir: