Autenticação
Ir para a barra lateral
Ir para o conteúdo principal
Espaços
eazyBI
Collections
Digite enter para pesquisar
Ajuda
Ajuda on-line
Atalhos de Teclado
Criar Feed
O que há de novo
Gadgets disponíveis
About PSEA
Requirement Yogi 3.4.6
Sobre o Confluence
Autenticação
Enterprise Documentação Tech
Páginas
Notícias
Requirements
Árvore de páginas
Navegar nas páginas
Configurar
Ferramentas do espaço
Remover confirmação de leitura
A
n
exos (10)
Histórico da Página
Comentários resolvidos
Informações da Página
Exibir em hierarquia
Ver Fonte
Exportar para PDF
Exportar para Word
Requirement Yogi
Page View Statistics
Páginas
…
Página inicial da Central de Ajuda
Produtos Linx | Enterprise Moda
Linx POS e Agregados
Linx POS
Manual do Produto | Linx POS
Manual do Linx POS / Linx POS-e
Visão Geral do Linx POS/Linx POS-e
Links do JIRA
Fluxo de trabalho
Confirmação de leitura
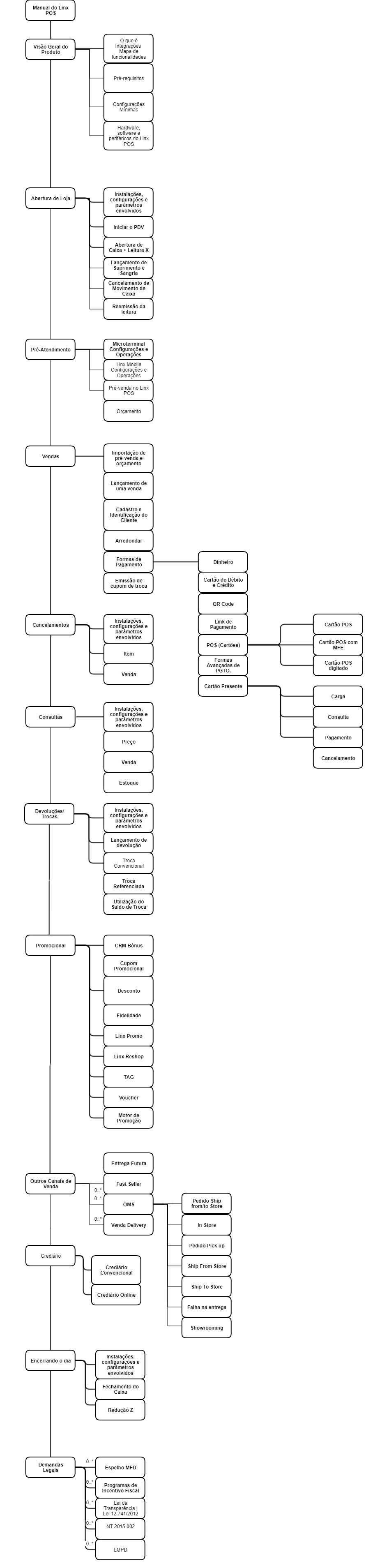
Macroprocesso do Linx POS
Criado por
Camila Yanagida
em
out 23, 2025
linxpos
linxpose
manual
macroprocesso
processo
Visão Geral
Conteúdo das Ferramentas
Tarefas
{"serverDuration": 478, "requestCorrelationId": "4ccc349909bb23d5"}