Introdução para a integração de notas fiscais entre LinxERP e E-Millenium
Visão Geral
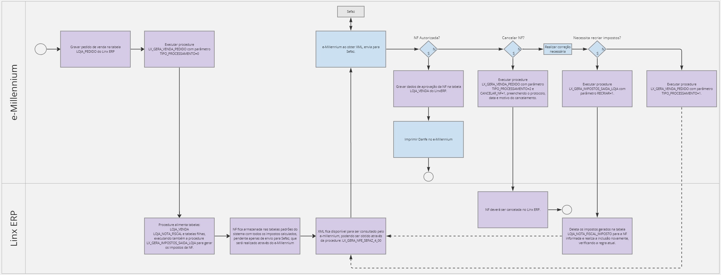
O Motor de Integração do LinxERP é responsável pela integração do cálculo de notas fiscais com pedidos enviados pelo sistema E-Millenium. Ele permite que o LinxERP se comunique com o E-Millenium de forma eficiente e automatizada, garantindo a correta geração das notas fiscais a partir dos pedidos recebidos.
Esta documentação fornece uma visão completa do funcionamento do Motor de Integração do LinxERP, incluindo os requisitos de sistema, a configuração necessária e os detalhes do fluxo de integração.
Requisitos de sistema
Antes de utilizar o Motor de Integração do LinxERP, é importante garantir que o sistema atenda aos seguintes requisitos:
- LinxERP: Versão X ou superior.
- E-Millenium: Versão Y ou superior.
- Conexão de rede: É necessário que haja uma conexão estável entre o servidor do LinxERP e o servidor do E-Millenium.
Fluxo da Integração LinxERP
Sobre o documento
Produto: | LinxERP e E-Millenium |
| Funcionalidade: | Manual do Motor de Integração LinxERP e E-Millenium |
| Aplica-se a: | "-" |
| Assuntos relacionados: | "-" |
| Conteúdo do documento: |
|
