Linx Mobile > Carrinho > Tela de Pagamento
O que é
A venda com desconto é uma das possibilidades permitidas pelo Linx Mobile em que o lojista pode oferecer ao seu cliente um desconto de um determinado item ou do total de uma compra. Esse desconto pode ser realizado de duas maneiras:
- Dinheiro: Informa-se o valor a abater no total da venda ou no valor do item.
- Percentual: Informa-se o percentual a abater no valor total da venda ou no valor do item.
Atenção
- O desconto aplicado no valor total de venda está disponível em todas as plataformas, porém o desconto no valor do item está disponível em ambientes com o Linx POS e OmniPOS.
Para clientes com ambiente Linx Microvix é necessário realizar algumas parametrizações no Linx Microvix POS para que o desconto seja corretamente habilitado no Linx Mobile. Consulte no manual do produto, como efetuar a parametrização, tópico Integração Linx Mobile / Parametrizações.
É importante ressaltar que o botão Desconto também pode ser utilizado para informar um acréscimo no total da venda.
Macrofluxo
Como funciona
Nesta tela é possível editar a quantidade ou excluir itens e aplicar um desconto no total ou desconto no item, conforme regras já estabelecidas pelo sistema. É possível, ainda, salvar a pré-venda e editá-la posteriormente.
Atenção
Para clientes com ambiente Linx Microvix é necessário realizar algumas parametrizações no Linx Microvix POS para que o desconto seja corretamente habilitado no Linx Mobile. Consulte no manual do produto, como efetuar a parametrização, tópico Integração Linx Mobile / Parametrizações.
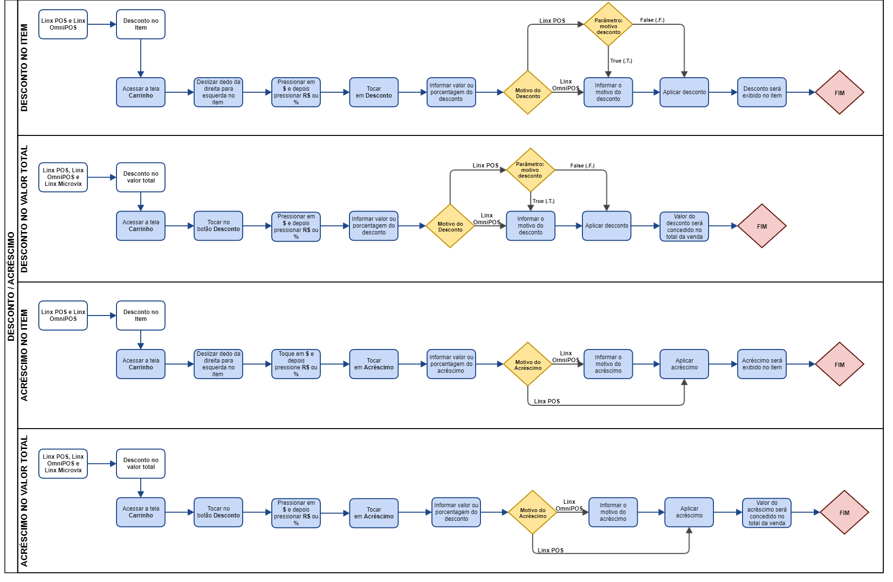
Desconto no item
1. Adicione mais de um produto ao carrinho e, em seguida, no item que deseja dar o desconto, deslize o dedo da direita para a esquerda.
2. Toque em $, depois pressione R$ ou % e toque em Desconto e informe o valor ou porcentagem. Na sequência, informe o motivo do desconto e toque em Aplicar Desconto.
Observe que o valor do desconto será exibido no item.
Atenção
A opção Motivo do Desconto está disponível para ambientes com Linx OmniPOS e Linx POS.
Para ambientes Linx POS é necessário habilitar o parâmetro: MOTIVO_DESCONTO.
3. Para remover um desconto, toque em Remover Desconto e a tela será fechada e será exibida novamente a tela do carrinho com o valor do produto sem o desconto.
Desconto no valor total
1. Adicione um ou mais produtos no carrinho. Em seguida, toque no botão Desconto e será exibida a tela de desconto.
2. Pressione R$ ou % e toque em Desconto e informe o valor ou porcentagem. Na sequência, informe o motivo do desconto e toque em Aplicar Desconto.
Observe que o valor do desconto será exibido no item. será dada no valor total da venda.
Atenção
A opção Motivo do Desconto está disponível para ambientes com Linx OmniPOS e Linx POS.
Para ambientes Linx POS é necessário habilitar o parâmetro: MOTIVO_DESCONTO.
Veja o processo explicado acima, exemplificado em vídeo:
Acréscimo no item
1. Caso a ação seja inserir um acréscimo, toque em $, depois pressione R$ ou % e toque em Acréscimo e informe o valor ou porcentagem. Na sequência, informe o motivo do acréscimo e toque em Aplicar Acréscimo.
Observe que o valor do acréscimo será exibido no item.
Atenção
A opção Motivo do Desconto está disponível apenas para ambientes com Linx OmniPOS.
2. Para remover um acréscimo, toque em $ e a tela já trará o valor do acréscimo concedido anteriormente. Informe o motivo da remoção do acréscimo e pressione Remover Acréscimo. A tela será fechada e será exibida novamente a tela do carrinho com o valor do produto sem o acréscimo.
3. Toque em Pagar, informe a forma de pagamento e depois confirme o valor a pagar.
4. Aguarde a finalização da venda.
Veja o processo explicado acima, exemplificado em vídeo:
Acréscimo no valor total
1. Caso a ação seja inserir um acréscimo, toque em Desconto, depois pressione R$ ou % e toque em Acréscimo e informe o valor ou porcentagem. Na sequência, informe o motivo do acréscimo e toque em Aplicar Acréscimo.
Observe que o valor do acréscimo será exibido no item.
Atenção
A opção Motivo do Desconto está disponível apenas para ambientes com Linx OmniPOS.
2. Para remover um acréscimo, toque em Remover Acréscimo e a tela será fechada e será exibida novamente a tela do carrinho com o valor do produto sem o acréscimo.
3. Toque em Pagar, informe a forma de pagamento e depois confirme o valor a pagar.
Bloqueio na aplicação de desconto e acréscimo
Foi implementada uma parametrização que permite bloquear a aplicação de descontos e/ou acréscimos em itens ou vendas, no Linx Mobile.
A configuração do sistema pode ser ajustada conforme a necessidade de cada cliente, permitindo a combinação entre as opções de acréscimo e desconto:
Para habilitar apenas a opção de acréscimo:
PERMITE_ACRESCIMO = truePERMITE_DESCONTO = false
Para permitir tanto acréscimos quanto descontos:
PERMITE_ACRESCIMO = truePERMITE_DESCONTO = true
Para habilitar apenas a opção de desconto:
PERMITE_ACRESCIMO = falsePERMITE_DESCONTO = true
Para desabilitar tanto acréscimos quanto descontos:
PERMITE_ACRESCIMO = falsePERMITE_DESCONTO = false
IMPORTANTE
Essa configuração é aplicável apenas ao PDV OmniPOS. Para os demais PDVs, a opção permanece habilitada por padrão.
Veja também o tópico Venda com Motor de Promoção.



