Linx Mobile > Pesquisa > Pesquisa de Produto > Showrooming
O que é?
Loja Virtual
Esse fenômeno tem acontecido cada vez mais porque as lojas virtuais muitas vezes oferecem condições e preços mais atrativos do que as lojas físicas, pois lojas virtuais não têm muitos custos de operação como a física, permitindo ao lojista oferecer ações mais atrativas no e-commerce, por exemplo, frete grátis e até mesmo preços menores.
Isso implica diretamente na forma de contato e interação entre os consumidores e a marca, pois além da relação direta entre lojas físicas e e-commerce, os consumidores também mantêm contato por outros meios, como os dispositivos móveis, por exemplo.
(Order Management System), que em tradução livre significa “Sistema de Gestão de Pedidos” e desempenha um papel fundamental para os varejistas como um meio confiável de gerenciar todos os aspectos e assegurar ao processo de pontualidade, eficiência e uma execução sem intercorrências.
O Linx OMS é o gerenciador dos pedidos que serão integrados entre os sistemas: Linx POS, Linx ERP, Microvix, Linx UX, Linx OmniPOS e Linx Mobile. Ele irá gerenciar todos os pedidos e consolidar o estoque disponível de acordo com as reservas ativas, viabilizando a criação dos pedidos nos diversos canais e pontos de venda.
Clique aqui para acessar as documentações relacionadas aos cadastros necessários de OMS.
Macrofluxo
Como Funciona?
Ao efetuar uma pesquisa na grade de produtos, serão exibidos os dados do item pesquisado, como cor, tamanho etc. Na parte inferior da tela, será apresentado o botão Pesquisar Estoque Virtual. Este botão tem por finalidade consultar no estoque da loja se o produto em questão está disponível para Showrooming.
Tipos de Showrooming que podem ser utilizados em uma venda
- Método Pickup in Store (Retirar em loja): o pagamento é realizado no ponto de venda onde foi efetuada a compra e a retirada do produto pode ocorrer em outra loja rede da escolha do cliente.
- Ship from (Método Entrega): o produto será enviado ao endereço desejado. Os métodos de entrega disponíveis são configurados no OMS.
- Ship to (Retirada futura em loja): quando a compra é efetuada na loja, mas o produto não está disponível no estoque e é solicitado de qualquer outra loja da rede. O cliente retira o produto no local onde a compra foi efetuada ou em outra loja da rede, porém aguarda o tempo dessa movimentação do produto realizada entre uma loja e outra.
Outras nomenclaturas que fazem parte dos tipos de Showrooming
- Entrega futura: quando a compra é efetuada na loja, mas a entrega é realizada posteriormente, tanto na loja, quanto no endereço do cliente via Correios ou via transportadora.
- Pedido hibrido: quando é efetuada uma venda de item físico e item de Showrooming no mesmo pedido, exceto Microvix.
- Preço e-Commerce: é o valor do produto cadastrado no catálogo do e-commerce.
- Preço Loja: é o valor cadastrado no banco de dados da loja. Entretanto, na venda, se o preço do e-Commerce estiver diferente do preço da loja, ao pressionar a opção Pesquisar, será considerado o valor do e-Commerce, já que por prática, consideram-se os valores do e-Commerce mais atualizados.
- Sacola Identificada: é composta por um grupo de entrega (CEP destino) e a cada novo item incluído, essa sacola será associada à ele. Também é possível abrir diversas sacolas em uma venda, exceto Microvix.
Exemplo de uma venda contendo 3 destinos de entrega:
Configuração de Modalidades disponíveis no Showrooming - Linx POS
Disponível para o ambiente OmniPOS a partir da versão Linx Mobile 3.86.
No Showrooming estão disponíveis as modalidades de entrega Shipto, Pickup e Shipment. Para lojas que desejam ter apenas um ou dois tipos de entrega, é necessário realizar a criação do parâmetro OMS_SHW_MODALIDADES na tela 014005 - Parâmetros do Linx ERP. Caso este parâmetro não seja criado, o Linx Mobile considerará todos os tipos de entrega na aplicação.
Para que o parâmetro funcione corretamente, é necessário indicar os seguintes valores, de acordo com a modalidade de entrega escolhida:
- shipto
- pickup
- shipment
Atenção
- Para habilitar o shipto é necessário inserir o valor pickup também. Um depende do outro e, portanto, se inserir um e não o outro, o método de entrega não irá funcionar.
- Os valores devem ser separados por ";" (ponto e vírgula).
- Certifique-se de que os valores foram inseridos conforme descrito mais acima, pois se for escrito incorretamente o método de entrega também não funcionará.
Exemplo 1
| Parâmetro | Valores |
|---|---|
| OMS_SHW_MODALIDADES | shipto;pickup; |
Exemplo 2
| Parâmetro | Valor |
|---|---|
| OMS_SHW_MODALIDADES | shipment; |
Nota
Na versão 3.40 do Mobile foi implementado o parâmetro OMS_SHW_VALIDA_EAN, com o objetivo de comparar o EAN cadastrado no OMS com o código de barras do produto na loja (quando habilitado na tela 014005 - Parâmetros do Linx ERP).
Caso não tenha EAN no OMS, ou o EAN esteja diferente do código de barras, não será possível incluir o item no pedido do Showrooming. E, para ambientes que utilizam Showrooming, serão bloqueadas os itens das vendas.
Para que seja possível realizar a validação do GTIN é necessário que a API ProductCatalog esteja configurada para que retorne a propriedade EAN, para que seja possível realizar a validação do Linx Mobile.
Configuração de Frete no Showrooming - Linx OmniPOS / Linx POS
Em relação ao critério do prazo do frete, a definição pode ser tratada de duas maneiras: como dias corridos ou então como dias úteis.
A configuração é realizada através do parâmetro OMS_VALIDA_DIAS_SHW.
Nota
O parâmetro OMS_VALIDA_DIAS_SHW foi implementado na versão 3.60 do Linx Mobile.
PARAMETRIZAÇÃO
| PARÂMETRO | VALOR_ATUAL | DESCRIÇÃO |
|---|---|---|
OMS_VALIDA_DIAS_SHW | 0 | Tratamento em dias corridos. |
1 | Tratamento em dias úteis. |
Exemplo 1
Parametrização em dias corridos: “Previsão de entrega em 10 dias corridos.“
Exemplo 2
Parametrização em dias úteis: “Previsão de entrega em 10 dias úteis.“
Passo a passo para utilização do Showrooming no processo de venda:
- Para o funcionamento da aplicação, o parâmetro VALIDA_CADASTRO_CLIENTE deve estar com valor = TRUE.
- A partir da versão Linx Mobile 3.53, o parâmetro OMS_SHW_FRETE_PROMO foi disponibilizado com objetivo de configurar os tipos de promoções para frete em pedidos Showrooming, sem utilização do módulo Promo.
OMS_SHW_FRETE_PROMO → Valor padrão = 0 (valor do frete padrão retornado pelo OMS) / Valor = 1 (Frete grátis em todas as vendas) / Valor = 2 (Frete grátis a partir do valor sugerido no parâmetro OMS_SHW_MIN_FRETE_GRATIS).
Considerações para valor = 2 → O parâmetro considera todos os itens no carrinho. Em caso de atendimento misto, os itens de Showrooming e itens de venda serão considerados para o valor mínimo do Frete. O valor do Frete não é considerado para atingir o valor mínimo definido em parâmetro.
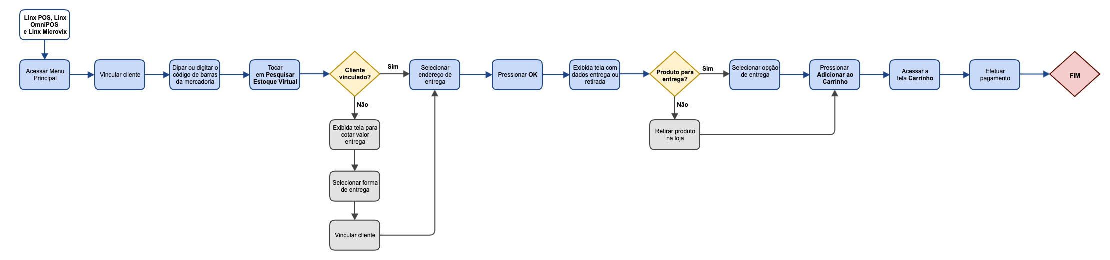
1. Acesse a tela Produtos e bipe ou digite o código de barras da mercadoria ou pesquise os produtos por código, descrição e/ou código de barras.
2. Caso o produto possua estoque >0, a opção Pesquisar Estoque Virtual será habilitada. Se o cliente não tiver sido vinculado anteriormente, será exibido um pop-up, informando que será necessário vincular um cliente para prosseguir.
Nota
- Validação para o preenchimento dos dados cadastrais, no qual verifica-se o cumprimento dos campos obrigatórios Nome e Sobrenome para efetivação da venda.
Para os casos de cadastro incompleto, ao Pesquisar Estoque Virtual será exibida a mensagem "Cadastro Incompleto: É necessário que o cliente tenha nome e sobrenome cadastrados" com redirecionamento direto para tela Cadastro de Cliente para preenchimento das informações.
- Produtos com estoque =0 desabilitam o campo "Pesquisar estoque disponível" impedindo prosseguir com a entrega.
3. Pressione Sim, vincule o cliente e, na sequência, pressione Pesquisar.
4. Pressione a opção Pesquisa Estoque Virtual novamente e será exibida a tela com os endereços disponíveis para entrega.
Nota
- O Linx Mobile permitirá o cadastro de endereços adicionais, porém apenas um endereço poderá ser selecionado para entrega na finalização do pedido showrooming
- Observe que nesta tela é exibido o campo Quantidade. Para o Showrooming, não é possível adicionar o mesmo item para o mesmo endereço mais de uma vez pelo método tradicional de uma venda. Para adicionar o mesmo item, toque em + para adicionar o mesmo item ao carrinho.
5. Na sequência será exibida a tela Estoque Virtual, onde serão apresentados os dados do produto e o endereço para entrega ou retirada. Nessa tela, caso o produto esteja disponível para entrega no endereço do cliente, serão exibidas as opções de entrega, que podem variar de acordo com o CEP do cliente. Veja um exemplo:
- Entrega Normal - 7 dias
- Entrega Expressa - 3 dias
- Entrega Super Expressa - 2 dias
Selecione o tipo de entrega.
Nota
Caso não tenha sido exibida opções para entrega na tela Estoque Virtual, pressione a opção Nova Cotação para realizar uma outra cotação do produto.
6. Depois, pressione em Adicionar ao carrinho para que a mercadoria seja adicionada à tela de pagamento.
Nota
Caso seja efetuada uma segunda venda do mesmo produto, com as mesmas especificações da venda anterior com showrooming e para o mesmo cliente associado ao carrinho, não será possível selecionar o mesmo endereço já selecionado anteriormente. Sendo assim, será necessário selecionar um novo endereço para entrega ou retirada do produto.
Embalagem para Presente
Nova funcionalidade para opção embalagens para presente de pedido showrooming, para encaminhamento ao OMS.
Selecione quantas unidades dos itens serão embaladas para presente.
7. Toque no Carrinho e prossiga com o pagamento do produto.
Observe que será exibido o item showrooming e, ao tocar nesta opção, será exibido o número do pedido e o valor do frete. Observe que na tela de pagamento, em Detalhes do pedido, será discriminado o valor do frete.
Nota
- Os pagamentos das vendas realizadas serão rateados proporcionalmente entre itens físicos (itens retirados na própria loja) e os itens de showrooming (venda virtual).
Ocorre, porém, que os itens do Showrooming não podem ser retirados/excluídos do carrinho. Com esse impeditivo o operador terá que excluir o pedido clicando no ícone e efetuar um novo pedido com os itens corretos.
- Para clientes que utilizam a funcionalidade Link de Pagamento, os pedidos de showrooming adicionados ao Carrinho, estarão disponíveis para pagamento com esta funcionalidade.
- Pedidos com itens de Showrooming não estão elegíveis a utilização do CRM Bônus ou Motor de Promoção.
Configuração de Número de Pedidos Showrooming
Para configuração da formatação da numeração de Pedidos Showrooming, parametrizar conforme informações abaixo.
PARAMETRIZAÇÃO
| PARÂMETRO | VALOR_PARAMETRO | DESCRIÇÃO |
|---|---|---|
OMS_SHW_TIPO_ORDERID | 0 | Formato Padrão: Filial + SequenciaAleatoria (Dia + Mês + Ano + Código do Pedido) 5 CARACTERES + 6 CARACTERES |
1 | Formato Padrão: Filial + LocationId + SequenciaAleatoria (Dia + Mês + Ano + Código do Pedido) 5 CARACTERES + 5 CARACTERES + 6 CARACTERES | |
2 | Formato Padrão: Código Filial + (Ano + Dia do Ano) + Sequencial Ultimo Pedido + Sufixo 5 CARACTERES + (2 CARACTERES + 3 CARACTERES) + 4 CARACTERES + 3 CARACTERES |
Terminais MASTER e SLAVE
Em ambientes OmniPOS, onde a configuração de terminais Master e Slave são utlizados o parâmetro: OMS_SHW_TIPO_ORDERID obrigatoriamente deve ser preenchido com valor = 2.
Importante
Para aplicação do formato Código Filial + (Ano + Dia do Ano) + Sequencial Ultimo Pedido + Sufixo, parametrizar OMS_SHW_TIPO_ORDERID = 2.
A identificação do sufixo será configurada através do parâmetro OMS_SHW_SFX.
| PARÂMETRO | VALOR_PARAMETRO | DESCRIÇÃO |
|---|---|---|
OMS_SHW_SFX | CONFORME DEFINIÇÃO | Sufixo OMS. |
Veja a seguir um vídeo-exemplo do processo descrito acima:
COTAÇÃO DE PRODUTOS - SHOWROOMING
Agora, ao cotar produtos, os clientes poderão visualizar as informações de estoque das lojas e a distância de cada uma delas. Além disso, foi adicionada a opção de ordenar os resultados por proximidade ou disponibilidade de estoque.
Cotação de Frete e Retirada em Loja (Pickup)
Pensando em oferecer mais praticidade e precisão, nosso sistema de cotação de frete e retirada em loja funciona com base na localização informada pelo cliente.
Como funciona:
Informe seu CEP
Ao digitar o CEP de entrega, o sistema identifica automaticamente sua localização.
Busca por lojas próximas
Com base na sua localização, é feita uma busca por lojas dentro de uma distância definida a partir do seu endereço.
Cada loja pode possuir um limite próprio de atendimento, garantindo que apenas opções realmente viáveis sejam apresentadas.
Exibição das opções disponíveis
Como resultado, você visualiza:
- As lojas mais próximas disponíveis para atendimento;
- As opções de frete;
- A possibilidade de retirada em loja (pickup), quando disponível.
Mais precisão e confiabilidade
Para garantir maior precisão na localização, utilizamos tecnologias de geolocalização do Google, que permitem identificar com exatidão a posição a partir do CEP informado.
Isso assegura que as opções exibidas sejam compatíveis com sua região, tornando o processo de compra mais rápido, confiável e conveniente.
Parametrização necessária:
| PARÂMETRO | VALOR_PARAMETRO | DESCRIÇÃO | AMBIENTE |
|---|---|---|---|
| MOB_OMS_GOOGLE_GEO_HAB | False | Habilita no Linx Mobile cotação via geolocalização. | LinxPOS |
| OMS_GOOGLE_GEOLOCATION_HABILITA | True | Habilita a geolocalização. | OmniPOS |
| OMS_GOOGLE_GEOLOCATION_TOKEN | *inserir ID Google | API Key do Google. | OmniPOS |
| OMS_GOOGLE_GEOLOCATION_DISTANCIA | *inserir distância | Distância. | OmniPOS |
Veja também o tópico Pedidos - Showrooming.




