Objetivo

Tela 009039SPK

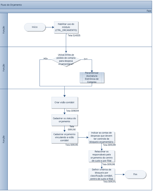
caminho  Menu:> Orçamento>Tabelas de Apoio>Visão contábil - Plano de Conta

Pré-requisitos

   



Passo a passo

Plano de Conta criado para o modelo Lucro Presumido através da tela 009039. 
Importado a planilha no modelo CSV.
Na aba Classificações & Contas foi feito o vinculo das contas e salvado sem erros. 

         


Plano de Conta criado para o modelo Imune e Isentas através da tela 009039.
Importado a planilha no modelo CSV. 
Na aba Classificações & Contas foi feito o vinculo das contas e salvado sem erros. 

         


Plano de Conta criado para o modelo Lucro Real através da tela 009039.
 Importado a planilha no modelo CSV.
Na aba Classificações & Contas foi feito o vinculo das contas e salvado sem erros.

       


Caso o cliente tente criar um Plano de Contas sem informar o nome da visão e tente importar o arquivo, aparecerá na tela uma mensagem de alerta.

Importado a planilha no modelo Excel


Seção "Informações da Visão Contábil"
    • O campo Classificação foi habilitado na seção "Informações da Visão Contábil", para os tipos de visão Gerencial e Oficial.

  


  • O campo Classificação com as seguintes opções de relatórios:
    • BP – Balanço Patrimonial

    • DRE – Demonstração do Resultado do Exercício

    • LNR – Lucro Não Realizado


  • Ao selecionar uma das opções de relatório no campo Classificação, as abas Classificação & Contas e Contas & Classificações exibem contas contábeis vinculadas ao relatório selecionado.

 

  


  • Tela 009007SPK - Conta Contábil Analítica
    • Colunas Classificação e Tipo Visão criadas na grid Demonstrações contábeis 


  • Na coluna Tipo Visão existe um combobox com os tipos (Gerencial, Oficial, Obrigações)


  • Realizado o vinculo do relatório a o Plano de Conta criado na tela 009039


  • Conta contábil vinculado a Lista de Contas e a aba Classificação & Contas 

  


  • O sistema permite que o usuário selecione múltiplas contas contábeis e realize a associação em massa com uma mesma classificação

 

  

  • Sem rótulos