O Linx POS 7.5 foi adaptado para atender aos Convênios ICMS 85/2001 (ECFs com MFD) e 09/2009 (ECFs que emitem CF-e-ECF), que determinam que, caso o produto tenha código GTIN, este seja utilizado no cupom fiscal.
Veja a seguir as adaptações relacionadas à exibição do código de produto:
Em um cupom fiscal, é necessário identificar o produto da mesma forma utilizada para controlar o estoque, ou seja, considerando sua cor e o seu tamanho, quando utilizados.
No Linx POS Manager, em Configurações/Vendas, existe o campo Formato, em Aparência do código do produto, com as seguintes opções:
- Código de barra
- Produto + cor + tamanho
- Produto
As duas primeiras opções identificam o produto com precisão. A terceira opção só identifica corretamente os produtos que não tenham variação de cor e/ou tamanho.
Quando o produto tem código GTIN, apenas a primeira opção é adequada, desde que não seja usado um outro código de barras que não seja GTIN, para o mesmo produto.
O código do produto utilizado no cupom fiscal deve ser o mesmo que é exibido na tela do sistema.
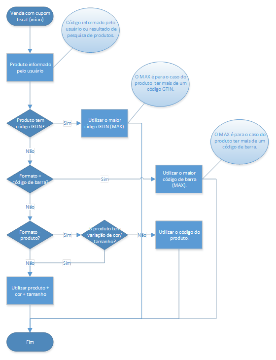
Considerando-se a explicação acima, quando for informado um produto para venda com cupom fiscal no ECF, o Linx POS passou a adotar os seguintes procedimentos para definir o código do produto a ser impresso no cupom fiscal e exibido em tela:
Resumidamente:
Sempre que for informado um produto para venda com cupom fiscal no ECF, o sistema verificará se o produto possui o código GTIN. Se sim, utilizará esse código, sendo que utilizará o de código maior caso o produto possua mais de um GTIN.
Se não possuir GTIN, verificará a configuração do Linx POS Manager citada, quanto ao formato do produto.
Se estiver configurada a utilização de código de barras, será adotado esse código, considerando o de maior código caso o produto possua mais de um código de barras.
Se o campo Formato estiver configurado com a opção Produto+Cor+Tamanho, utilizará o código com cor e tamanho.
Se estiver configurado com a opção Produto, o sistema verificará se o produto possui cor e tamanho. Se sim, utilizará o código com cor e tamanho; se não, utilizará o código sem cor e tamanho.
Para as opções de pré-venda e DAV, o sistema passou a adotar os mesmos critérios adotados para o cupom fiscal (acima).
