Linx Mobile > Carrinho > Fidelidade
O que é
Fidelidade é um programa de incentivo contínuo oferecido pela loja para recompensar os clientes pontuando as compras realizadas. Cada loja possui suas diretrizes, mas o princípio é praticamente o mesmo, ou seja, ao atingir uma quantidade pontos, o cliente pode solicitar a utilização dos pontos em outras compras, que será descontado no valor total da compra. Quanto mais pontos o cliente tiver, maior poderá ser o desconto.
Macrofluxo
Como funciona
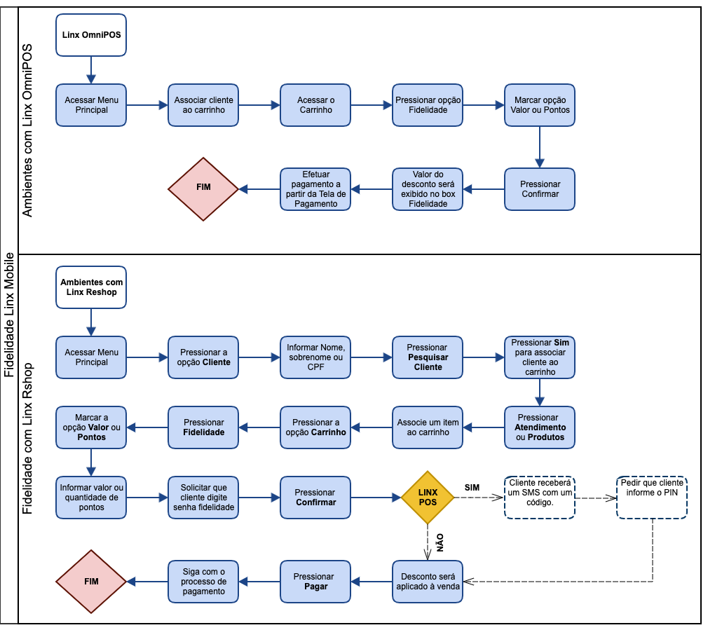
Fidelidade com Linx OmniPOS
Para lojas que trabalham com pontuação do Programa de Fidelidade, o Linx Mobile disponibiliza essa operação na qual pode ser habilitada na tela Configurações Gerais, opção Utilizar pontos fidelidade.
Atenção
Opção disponível somente para ambientes que utilizem a plataforma Linx Omni POS.
1. No menu principal, associe um cliente ao carrinho.
2. Bipe ou digite o código de barras do produto e o envie ao carrinho.
3. Acesse o carrinho e toque em Fidelidade.
4. Um popup será exibido com o total de pontos que o cliente possui e o valor máximo em reais que ele poderá utilizar. Marque a opção Valor ou Pontos.
5. Toque em confirmar e observe que o valor de desconto será exibido no box de fidelidade.
6. A partir deste passo, siga com os procedimentos de pagamento.
Fidelidade com Linx Reshop
Para lojas que trabalham com pontuação do Programa de Fidelidade, o Linx Mobile disponibiliza essa operação integrada à plataforma Linx Reshop. O Fidelidade deve ser configurado previamente no Portal Linx Reshop e, também, habilitado nas configurações gerais do Linx Mobile.
Procedimentos
1. No Menu Principal, pressione a opção Cliente e informe nome, sobrenome ou CPF e pressione Pesquisar Cliente.
2. Será exibida uma mensagem, perguntando se deseja associar o cliente ao carrinho. Pressione Sim.
3. Pressione a opção Atendimento ou Produtos para associar um item ao cliente.
4. Envie o produto ao carrinho e na sequência pressione .
5. Observe que abaixo dos dados do cliente é exibido o saldo fidelidade e o desconto máximo que pode ser concedido ao cliente.
6. Pressione Fidelidade para que seja possível efetuar o resgate de pontos e marque a opção Valor ou Pontos e abaixo informe o valor ou a quantidade de pontos que será utilizada para o resgate e, em seguida, peça para o cliente digitar a senha de fidelidade do cliente. Na sequência, pressione Confirmar.
Nota
- Ao realizar o resgate de Fidelidade, a aplicação validará se o cliente recebe SMS. Feita a validação, o cliente receberá um SMS com um código, que deverá ser informado pelo cliente para que seja inserido no PIN (campo Senha e fidelidade do cliente) e o desconto aplicado à venda.
- Esta funcionalidade está disponível apenas para ambientes com Linx POS.
Observe que no Total será exibido o novo valor já com o desconto aplicado.
7. Pressione Pagar para que seja exibida a tela de Pagamento.
Observe, também, que será exibida a opção Fidelidade com o valor resgatado.
8. Efetue o pagamento (saiba mais sobre pagamento, no subtópico Pagamento.)
9. Depois, pressione Imprimir e, na tela Pagamento Finalizado, será apresentada a quantidade de pontos de acumulados em fidelidade.
Observe que nesta tela caso o cliente tenha ganhado pontos de fidelidade, serão exibidos os pontos acumulados.
Opção Cliente
Observe que ao associar um cliente, em Cliente, ao arrastar a opção para a esquerda serão exibidas as opções . Ao tocar em será exibida a tela Único Fidelidade. Nesta tela será exibido o saldo de pontos, o valor equivalente em dinheiro, pontos em processamento, as campanhas disponíveis, o extrato da campanha, extrato de fidelidade e as campanhas opcionais disponíveis.



